Copyright 2017-2025 北方報 版權所有 京ICP備16071829-1號
老板還能管員工要不要彩禮?胖東來的于東來就干了這件“閑事”。一年過去了,他曬出的成績單,讓所有人都驚呆了。原來真有100多對新人聽了他的話,不僅結婚沒要彩禮,公司還準備給他們發大獎。
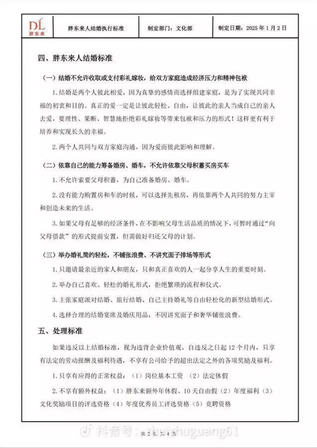
這事兒得從2024年11月說起。于東來在社交平臺放了個“大招”,宣布胖東來人結婚,不準要彩禮,酒席不能超過五桌,更不許靠父母買房買車。誰要是敢違反,公司福利全取消。這可不是說著玩的,到了2025年1月,一份詳細的《胖東來人結婚執行標準》就出來了,寫得明明白白。彩禮嫁妝?不許有。婚房婚車?靠自己,實在不行可以跟父母“借”,但得寫好還款計劃。婚禮?越簡單越好,旅行結婚、家庭派對都行。違反的后果也列清楚了,什么額外年假、自由假、評優資格,統統取消12個月,只給你發基本工資。
這政策一出來,網上立馬炸了鍋。有網友覺得這是企業界的一股清流,敢于向天價彩禮這種不良風氣開炮,值得點贊。也有人說,老板的手伸得太長了,結婚這么私人的事,公司也要插一腳?大家吵得不可開交。可一年后的結果卻讓人有點意外,竟然有100多對新人真就落實了。這背后到底是什么原因?后來大家才想明白,胖東來給員工的待遇實在太“香”了。2024年公司利潤超8億,員工平均月收入近九千。2025年預計利潤15億,管理層和技術人員每人能分70萬。這就像給賽車加滿了高標號汽油,再讓司機去挑戰人生賽道,底氣足得很。員工們手頭寬裕,自然有底氣拒絕啃老,追求于東來提倡的那種“輕松美好”的生活。
